近日,车圈呼吁“反内卷”、“停止价格战”的行动终于迎来一大进展。
6月10日晚,广汽集团率先通过官方官微信发布了“关于供应商账期的郑重承诺”,明确表示广汽集团将一如既往地坚持不超过60天的供应商账期,保障供应链资金的高效周转。通过这一承诺,广汽集团携手上下游伙伴,共同促进行业高质量发展。

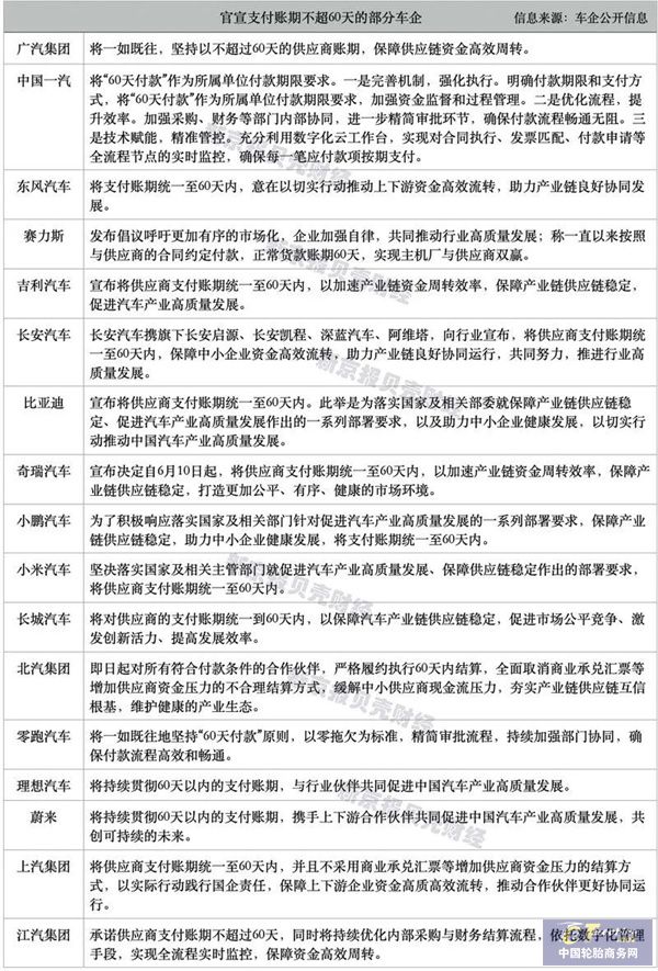
随后,比亚迪、东风、一汽、广汽、长安的声明接踵而至,如同推倒的多米诺骨牌。一夜之间,17家中国主流车企集体承诺将供应商支付账期统一缩短至60天内。

这场变革的直接推手,是6月1日实施的《保障中小企业款项支付条例》。条例明确规定:大型企业从中小企业采购货物或服务,必须自交付之日起60日内支付款项。而此前行业平均账期令人触目惊心——Wind数据显示,2024年13家上市车企应付账款周转天数均值达174.15天,其中北汽蓝谷、小鹏汽车、长安汽车均超过200天,最高达247.7天。对轮胎企业而言,车企的集体行动如同一场及时雨,浇灌着长期干涸的现金流荒漠。
轮胎企业迎来喘息空间
在轮胎行业有一道铁律“得原配者得天下”,原配轮胎业务之所以是许多胎企难以啃下的“硬骨头”,除了研发能力限制外,企业的规模和现金流能力也是一大关键因素——一般来说,车企每月给轮胎厂定下配套计划,后者根据计划送货,这个时候,车企不会挂账更不会付款。只有车企总装线调用轮胎,车企才开始挂账应付。
如果真像汽车厂承诺的那样,支付账期不超过 60 天,那将给轮胎厂带来极大喘息空间。以中国乘用车月销量 300 万辆为例,每月原配轮胎市场规模约 1300 万条,若原配轮胎均价 300 元,就释放了近 40 亿元的流动资金,全行业每年结算资金将从 160 亿元提升至 240 亿元,现金流提升幅度高达 50%。这笔现金流,能够显著缓解轮胎企业采购原材料、支付工资、能源费用以及维持日常运营所需的流动资金压力。

承诺落地才是关键
此前,汽车行业 “内卷式” 竞争严重,部分企业通过延长付款周期挤压供应商利润空间以降低成本,这种做法虽短期利于整车企业,但长期会破坏产业链健康,影响行业可持续发展。此次车企集体承诺缩短支付账期,既是在响应政策,也是在积极回应当前汽车产业链账期过长而引发的产业链压力过大问题。
然而,承诺如何落地,能否真正解决账期拖欠的难题,才是关键。

评论记录: